登录
双高建设
学院首页
加入收藏
设为首页
搜索
本站首页
通知公告
建设动态
新闻动态
工作简报
政策指导
他山之石
资料下载
管理平台
资料下载
资料下载
返回完整页面
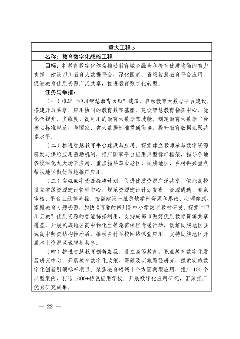
中共四川省委教育工委 四川省教育厅 关于印发 2024 年工作要点的通知
来源:
双高建设
作者:
双高建设
栏目:
资料下载
发布时间:
2024-03-13 00:00
阅读:
次
关闭
打印
分享:
上一篇:
下一篇: